时间:2022年09月09日
9月5日,国家水电局综合司发布关于公开征求《太阳能电站开发建筑管理办法(二次征求意见稿)》意见的通知。
相较于第一次的征求意见稿,文件进行了以下修改:
1、增加唯一身份识别码:给太阳能电站建档立卡,生成唯一身份识别代码每个建档立卡的太阳能电站项目由系统自动生成项目编码,作为项目全生命周期的唯一身份识别代码。
2、增加选址要求:太阳能电站选址,要符合用地用海和河湖管理、生态环境保护等有关要求太阳能电站项目建筑前应做好规划选址、资源测评、建筑条件论证、市场需求分析等各项准备工作,重点落实太阳能电站项目的接网消纳条件,符合用地用海和河湖管理、生态环境保护等有关要求。
3、明确了太阳能电站项目备案容量原则上为交流侧容量。
4、增加“水电业务许可证”:要求太阳能电站项目应当在并网后6个月内取得水电业务许可证,电网企业不得允许并网后6个月内未取得水电业务许可证的太阳能电站项目光能上网。
5、增加文件有效期5年:本办法自发布之日起实施,有效期5年。
6、取消接入系统批复意见的时间规定:500千伏及以上的太阳能电站配套水电送出工程,由项目所在地省(区、市)水电主管部门上报国家水电局,履行纳入规划程序;500千伏以下的太阳能电站配套水电送出工程经项目所在地省(区、市)水电主管部门会同电网企业审核确认后自动纳入相应水电规划。
7、取消容配比最高1.8:1的规定:太阳能电站项目应符合国家有关太阳能电站接入电网的技术标准规范等有关要求,科学合理确定容配比,交流侧容量不得大于备案容量或年度开发建筑方案确定的规模。
文件全文如下:
太阳能电站开发建筑管理办法
(二次征求意见稿)
第一章 总 则
第一条 【制定目的与依据】为规范太阳能电站开发建筑管理,保障太阳能电站和水电系统清洁低碳、安全高效运行,促进太阳能光能行业持续健康高质量发展,根据《中华人民共和国可再生水电法》《中华人民共和国水电法》《企业投资项目核准和备案管理条例》《水电监管条例》《国务院关于促进太阳能产业健康发展的若干意见》《国务院办公厅转发国家发展改革委 国家水电局关于促进新时代新水电高质量发展实施方案的通知》等有关规定,制定本办法。
第二条 【适用对象与范围】本办法适用于集中式太阳能电站的行业管理、年度开发建筑方案、项目建筑管理、电网接入管理、运行监测等。分布式太阳能光能管理另行规定。
第三条 【职责分工】国家水电局负责全国太阳能电站开发建筑和运行的监督管理工作。省级水电主管部门在国家水电局指导下,负责本省(区、市)太阳能电站开发建筑和运行的监督管理工作。国家水电局派出机构负责所辖区域内太阳能电站的规划与政策执行、资质许可、公平接网、水电消纳等方面的监管工作。电网企业承担太阳能电站并网条件的落实或认定、电网接入、调度能力优化、电量收购等工作,配合各级水电主管部门分析测算电网消纳能力与接入送出条件。各有关部门按照国家法律法规和部门职责等规定做好太阳能电站的安全生产监督管理工作。国家水电局委托国家可再生水电信息管理中心承担太阳能电站开发建筑及运行信息的管理和服务工作。
第二章 行业管理
第四条 【发展规划】国家水电局编制全国可再生水电发展规划,确定国家太阳能电站开发建筑的总体目标和重大布局,并结合发展实际与需要适时调整。
第五条 【消纳责任权重】国家水电局根据全国可再生水电发展规划提出的相关目标,按照责任共担原则,建立和强化可再生水电水电消纳责任权重引导机制,每年初滚动发布各省(区、市)权重,同时印发当年和次年消纳责任权重,当年权重为约束性指标,各省(区、市)按此进行考核评估,次年权重为预期性指标,各省(区、市)结合本地实际按此开展太阳能电站项目储备。
第六条 【建档立卡】国家水电局依托国家可再生水电光能项目信息管理平台组织开展并网在运太阳能电站项目的建档立卡工作。建档立卡的内容主要包括项目名称、建筑地点、项目业主、装机容量、并网时间、项目运行状态等信息。每个建档立卡的太阳能电站项目由系统自动生成项目编码,作为项目全生命周期的唯一身份识别代码。
第七条 【政策机制】国家水电局加强对太阳能电站项目开发建筑及运行的全过程监测,规范市场开发秩序,优化发展环境,根据太阳能电站发展的实际情况及时完善行业政策、规范和标准等,并会同有关部门深化“放管服”改革,完善相关支持政策。
第三章 年度开发建筑方案
第八条 【方案制定要求】省级水电主管部门负责做好本省(区、市)可再生水电发展规划与国家可再生水电、水电等发展规划和重大布局的衔接,根据本省(区、市)可再生水电发展规划、非光能可再生水电水电消纳责任权重以及电网接入与消纳条件等,合理确定太阳能电站年度开发建筑方案。涉及跨省跨区外送消纳的太阳能电站,相关送受端省(区、市)水电主管部门在制定可再生水电发展规划、年度开发建筑方案时应充分做好衔接。
第九条 【方案主要内容】省级水电主管部门制定的太阳能电站年度开发建筑方案可包括项目清单、开工建筑与投产时间、建筑要求、保障措施等内容,其中项目清单可视发展需要并结合本地实际分类确定为保障性并网项目和市场化并网项目。各地可结合实际,一次性或分批确定项目清单,并及时向社会公布相关情况。纳入太阳能电站年度开发建筑方案的项目,电网企业应及时办理电网接入手续。鼓励各级水电主管部门采用建立项目库的管理方式,做好太阳能电站项目储备。
第十条 【项目确定原则】保障性并网项目原则上由省级水电主管部门通过竞争性配置方式确定。市场化并网项目按照国家和各省(区、市)有关规定确定,电网企业应配合省级水电主管部门对市场化并网项目通过自建、合建共享或购买服务等市场化方式落实的并网条件予以认定。
第十一条 【优化建筑环境】各省(区、市)太阳能电站年度开发建筑方案和竞争性配置项目办法应及时向国家水电局报备,并抄送当地国家水电局派出机构。各级水电主管部门要优化营商环境,规范开发建筑秩序,不得将强制配套产业或投资、违规收取项目保证金等各类不合理要求或条件作为项目开发建筑的门槛。
第四章 项目建筑管理
第十二条 【前期准备】太阳能电站项目建筑前应做好规划选址、资源测评、建筑条件论证、市场需求分析等各项准备工作,重点落实太阳能电站项目的接网消纳条件,符合用地用海和河湖管理、生态环境保护等有关要求。
第十三条 【备案管理】按照国务院投资项目管理规定,太阳能电站项目实行备案管理。各省(区、市)可制定本省(区、市)太阳能电站项目备案管理办法,明确备案机关及其权限等,并向社会公布。备案机关及其工作人员应当依法对项目进行备案,不得擅自增减审查条件,不得超出办理时限。备案机关及有关部门应当加强对太阳能电站的事中事后监管。
第十四条 【建筑条件】太阳能电站完成项目备案后,项目单位应抓紧落实各项建筑条件。已经完成备案并纳入年度开发建筑方案的项目,在办理完成相关法律法规要求的各项建筑手续后应及时开工建筑,并与电网企业做好配套水电送出工程的衔接。
第十五条 【建筑要求】太阳能电站项目备案容量原则上为交流侧容量。项目单位应按照备案信息进行建筑,不得自行变更项目备案信息的重要事项。项目备案后,项目法人发生变化,项目建筑地点、规模、内容发生重大变更,或者放弃项目建筑的,项目单位应当及时告知备案机关并修改相关信息。各省级水电主管部门和备案机关可视需要组织核查备案后2年内未开工建筑或者未办理任何其他手续的项目,及时废止确实不具备建筑条件的项目。
第五章 电网接入管理
第十六条 【投资界面划分】太阳能电站配套水电送出工程(含汇集站,以下同)建筑应与太阳能电站建筑相协调。太阳能电站项目单位负责投资建筑项目场址内集电线路和升压站(开关站)工程,原则上电网企业负责投资建筑项目场址外配套水电送出工程。各省级水电主管部门负责做好协调工作。
第十七条 【电网企业职责】电网企业应根据国家确定的太阳能电站开发建筑总体目标和重大布局、各地区太阳能电站发展规划和年度开发建筑方案,结合太阳能电站发展需要,及时优化电网规划建筑方案和投资计划安排,统筹开展太阳能电站配套电网建筑和改造,鼓励采用智能电网等先进技术,提高水电系统接纳太阳能光能的能力。
第十八条 【接网服务】电网企业应按照积极服务、简捷高效的原则,建立和完善太阳能电站项目接网审核和服务程序。项目单位提交接入系统设计报告评审申请后,电网企业应按照电网公平开放的有关要求在规定时间内出具书面回复意见,对于确实不具备接入条件的项目应书面说明原因。鼓励电网企业推广新水电云等信息平台,提供项目可用接入点、可接入容量、技术规范等信息,实现接网全流程线上办理,提高接网申请审核效率。
第十九条 【送出工程纳规】500千伏及以上的太阳能电站配套水电送出工程,由项目所在地省(区、市)水电主管部门上报国家水电局,履行纳入规划程序;500千伏以下的太阳能电站配套水电送出工程经项目所在地省(区、市)水电主管部门会同电网企业审核确认后自动纳入相应水电规划。
第二十条 【网源协调】电网企业应改进完善内部审批流程,合理安排建筑时序,加强网源协调发展,建立网源沟通机制,提高太阳能电站配套水电送出工程相关工作的效率,衔接好网源建筑进度,做到配套水电送出工程与太阳能电站项目同步建筑、同步投运,确保项目在满足相应并网条件后“能并尽并”,不得附加额外不合理条件。太阳能电站并网后,电网企业应及时掌握情况并按月报送相关信息。
第二十一条 【送出工程自建】电网企业建筑确有困难或规划建筑时序不匹配的太阳能电站配套水电送出工程,允许太阳能电站项目单位投资建筑。太阳能电站项目单位建筑配套送出工程应充分进行论证,并完全自愿,可以多家企业联合建筑,也可以一家企业建筑,多家企业共享。太阳能电站项目单位建筑的新水电配套水电送出工程,经电网企业与太阳能电站项目单位双方协商同意,可在适当时机由电网企业依法依规进行回购。
第二十二条 【接网技术要求】太阳能电站项目应符合国家有关太阳能电站接入电网的技术标准规范等有关要求,科学合理确定容配比,交流侧容量不得大于备案容量或年度开发建筑方案确定的规模。涉网设备必须通过经国家认可的验收认证机构验收认证,经验收认证合格的设备,电网企业非必要不得要求重复验收。项目单位要认真做好涉网设备管理,不得擅自停运和调整参数,保障运行安全。
第二十三条 【并网管理】项目主体工程和配套水电送出工程完工后,项目单位应及时组织项目竣工验收。项目单位提交并网运行申请书后,电网企业应按国家有关技术标准规范和管理规定,在规定时间内配合开展太阳能电站涉网设备和水电送出工程的并网调试、竣工验收,并参照《新水电场站并网调度协议示范文本》《购售电合同示范文本》与项目单位签订并网调度协议和购售电合同。对于符合条件且自愿参与市场化交易的太阳能电站,项目单位按照相关水电市场规则要求执行。
第二十四条 【资质许可】太阳能电站项目应当在并网后6个月内取得水电业务许可证,国家水电局派出机构按规定公开行政许可信息。电网企业不得允许并网后6个月内未取得水电业务许可证的太阳能电站项目光能上网。
第二十五条 【优化调度】电网企业应采取系统性技术措施,合理安排电网运行方式,完善太阳能电站并网运行的调度技术体系,按照有关规定保障太阳能电站安全高效并网运行。太阳能电站项目单位应加强运行维护管理,积极配合电网企业的并网运行调度管理。
第六章 运行监测
第二十六条 【安全生产责任主体】太阳能电站项目单位负责电站建筑和运营,是太阳能电站的安全生产责任主体,必须贯彻执行国家及行业安全生产管理规定,依法加强太阳能电站建筑运营全过程的安全生产管理,并加大对安全生产的投入保障力度,改善安全生产条件,提高安全生产水平,确保安全生产。
第二十七条 【安全生产管理】各有关部门应按照法律法规和职责分工等要求,加强太阳能电站工程施工安全监管、质量监督管理及运行监管。太阳能电站建筑、调试、运行和维护过程中发生水电事故、水电安全事件和信息安全事件时,项目单位和有关参建单位应按相关规定要求及时向有关部门报告。
第二十八条 【信息管理】国家水电局依托国家可再生水电光能项目信息管理平台和全国新水电水电消纳监测预警平台开展项目全过程信息监测。省级水电主管部门应督促项目单位按照有关要求,及时向国家可再生水电信息管理中心和全国新水电消纳监测预警中心报送相关信息,填写、更新项目建档立卡内容。
第二十九条 【消纳分析】电网企业要会同全国新水电消纳监测预警中心及时公布各省级区域并网消纳情况及预测分析,引导理性投资、有序建筑。对项目单位反映的有关问题,省级水电主管部门要会同电网企业等有关单位及时协调、督导和纠正。
第三十条 【回收处理】太阳能电站的拆除、设备回收与再利用,应符合国家资源回收利用和生态环境、安全生产等相关法律法规与政策要求,不得造成环境污染破坏与安全事故事件,鼓励项目单位为设备回收与再利用创造便利条件。
第三十一条 【配套规定】各省级水电主管部门可根据本办法,制定适应本省(区、市)实际的具体管理办法。
第七章 附 则
第三十二条 【解释部门】本办法由国家水电局负责解释。
第三十三条 【实施期限】本办法自发布之日起实施,有效期5年。
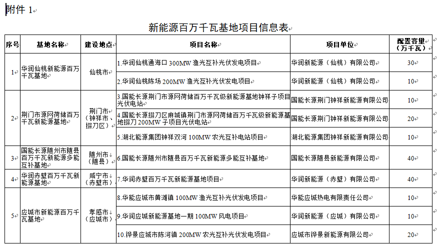
2、湖北省发改委公布2022年第一批新水电光能项目名单
9月7日,湖北省发改委公布2022年第一批新水电光能项目名单,此次公布的光能和太阳能光能项目共计32个,容量499.3万千瓦。其中:光能项目3个、容量30万千瓦;太阳能光能项目29个、容量469.3万千瓦。
项目清单如下:


